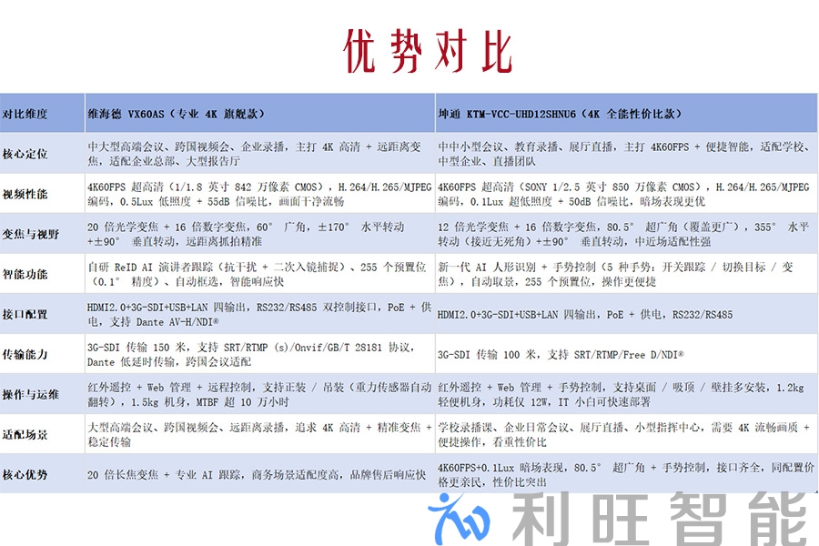
选 4K 会议 / 录播摄像机不用瞎挑!维海德 VX60AS 是 “专业 4K 旗舰款”,靠 20 倍光学变焦 + 精准 AI 跟踪适配中大型高端场景;坤通 KTM-VCC-UHD12SHNU6 是 “4K 全能性价比款”,4K60FPS + 手势控制 + 全接口拉满,适配多场景日常使用。两款核心差异一张
大白话拆解不踩坑!

关键差异白话解读
- 画质与弱光:旗舰调校 vs 暗场王者
两款都是 4K60FPS,流畅度拉满,但侧重不同:维海德 VX60AS 的色彩调校偏商务,人脸肤色还原自然,展示 PPT、设计图时文字边缘清晰无锯齿,跨国会议中画面传输稳定,专业感拉满。1/1.8 英寸大传感器进光量足,普通会议室暗光环境下画面干净无噪点。
坤通的核心优势是 “暗场拍摄”,0.1Lux 超低照度比维海德的 0.5Lux 更能打 —— 比如未开灯的展厅、夜间录播课,开启 2D&3D 降噪后,画面依然清晰可辨,不会满屏噪点。SONY 传感器色彩还原鲜艳,直播带货展示产品时,纹理和色彩更吸引眼球,教育录播拍黑板板书也能看清粉笔字细节。
- 变焦与拍摄:远距离抓拍 vs 超广角覆盖
这是最核心的差异!维海德 20 倍光学变焦太适合大型会场,后排发言人、舞台角落的细节都能精准抓拍,不用额外挪动设备;比如企业年会直播,既能拍清主席台上的讲话人,又能远距离捕捉台下观众反应,一台机器搞定全场。
坤通 80.5° 超广角是大亮点,小型会议室、教室不用挪机位就能拍全所有人,355° 水平转动接近无死角,展厅讲解时镜头能跟着主讲人绕场一圈。12 倍光学变焦日常够用,拍中等距离的发言人、黑板板书完全没问题,性价比更高。
- 智能与操作:精准专业 vs 便捷省心
维海德的 AI 跟踪是 “商务级精准”,ReID 技术能记住发言人的体型、衣着,就算会场有人来回走动干扰,也不会跟错人;255 个预置位精度达 0.1°,提前设定好关键位置,开会时一键切换,不用手动微调,高端会议效率拉满。
坤通的手势控制太香了!主讲人不用拿遥控器,比个手势就能开启 / 关闭跟踪、切换拍摄目标,甚至控制镜头变焦,直播或培训时不会因为找遥控器打断节奏。操作简单易上手,IT 小白也能快速调试,日常使用省心又高效。

- 选型决策:看场景与需求
选维海德 VX60AS:中大型企业、高端商务场景,需要开跨国会议、大型培训或远距离录播,看重 20 倍长焦变焦、精准 AI 跟踪和稳定传输,预算充足追求专业体验。
选坤通 KTM-VCC-UHD12SHNU6:学校、中小型企业、直播团队,需要 4K60FPS 流畅画质、暗场拍摄能力或便捷手势操作,不需要远距离变焦,看重性价比和多场景适配性。
