视频终端二选一:远通 5000UHDC 还是华为 Bar 500?场景化选型指南
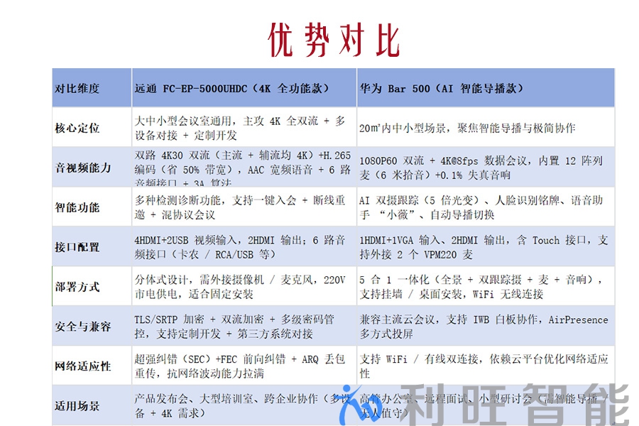
选视频会议终端别光看参数!远通 FC-EP-5000UHDC 是 “4K 全功能扩展款”,主打双路 4K30 双流 + 多设备对接;华为 Bar 500 是 “中小型智能导播款”,强项在 AI 跟踪 + 一体化协作。两款适配场景天差地别,一张表先把核心差异摆明白:

关键差异白话解读
- 1. 画质与设备适配:双路 4K 多接口 vs 智能 1080P
远通 5000UHDC 的 “双路 4K + 全接口” 组合太适合设备复杂的场景!上周开发布会,我们同时接了笔记本(4K PPT)、专业摄像机(主讲人)、机顶盒(4K 宣传片),4 个 HDMI 输入口直接搞定,不用来回拔线;98 寸大屏上双路 4K 双流同显,产品细节连纹理都看得清清楚楚。它的 H.265 编码 + SEC/FEC 纠错技术,就算公司网络波动丢包,画面也不卡顿,这是华为 Bar 500 仅 8fps 的 4K 数据会议比不了的。
更贴心的是 6 路音频接口,主持人用领夹麦、嘉宾用无线麦、背景音乐接音响,同时接入毫无压力,AEC 回声消除 + ANS 噪声抑制算法,能自动过滤空调声、键盘声,远程听众听得明明白白。而华为 Bar 500 虽有智能跟踪,但仅 1 个 HDMI+1 个 VGA 输入,想接多设备得额外买扩展器,4K 视频还只能用于数据共享,实用性大打折扣。
- 2. 部署与操作:灵活扩展 vs 极简智能
远通 5000UHDC 是分体式设计,初次部署要布线调试,但胜在灵活稳定。我们把它装在 30㎡培训室,接了 2 个无线麦 + 1 个高拍仪,4 路信号切换毫无压力。Web 后台 + 红外遥控双控制,行政部不用跑现场就能远程调参数、诊断故障,对多会议室管理太友好。220V 市电供电搭配全协议兼容,跨企业开会时,不管对方用老款设备还是新款系统,都能顺畅对接。
华为 Bar 500 的 “插电即用” 简直是懒人福音。高管办公室刚装上,连网线都没拉,用 5G WiFi 连公司网络,开视频会只需喊 “小薇小薇,加入会议”,全程不用碰设备。AI 双摄跟踪能自动切 5 倍光变特写,双人对话时还能切换全景 + 特写双画面,不用专人操作云台。但缺点也明显,想外接专业摄像机提升画质都没接口,扩展性太差,适合设备简单的小场景。
- 3. 安全与协作:定制化加密 vs 智能互动
远通 5000UHDC 的安全与定制能力帮我们解决了大问题!跨企业开机密会议时,TLS/SRTP 加密 + 双流加密,敏感内容不会泄露;多级密码管控能区分参会人和管理员权限,防止误操作。技术部还把它和公司 OA 系统对接,会议纪要自动同步,通过串口控制大屏开关机,实现 “一键启动会议模式”,这种灵活适配的能力,华为 Bar 500 完全没有。
华为 Bar 500 的智能协作更适合轻量场景。外接触控屏后能开电子白板,远程画图纸、改方案特别方便,二分屏还能同时显示白板和 PPT;会后直接邮件转发白板内容,不用再拍照整理。它的投屏方式也超多,员工手机扫二维码就能投,访客用 AirPresence Key 一键分享,比远通只能通过线缆投屏灵活 10 倍,但缺乏定制开发能力,没法和企业现有系统联动。

- 选型决策:看场景需求选对款
选远通 FC-EP-5000UHDC:如果你的会议室超过 20㎡,需要接 3 台以上设备,或者经常开产品发布会、大型培训、跨企业协作,选它准没错。双路 4K 画质 + 多接口扩展 + 强网络适应性,能应对 90% 的复杂场景。
选华为 Bar 500:如果是 20㎡以内的小空间,没人负责会议操作,又想要智能跟踪、语音控制、快速投屏功能,它能让会议效率翻倍。尤其是远程面试、高管会议,AI 功能能省不少事。
- 硬核实力拆解:坤通RU4H录播服务器的性能到底有多强?
- 为何选它?细数KTM-CCS-3000N的四大核心优点
- 这家伙怎么用?给新手的KTM-CCS-3000N使用指南
- 不花冤枉钱!会议室摄像机选购避坑指南
- 坤通 KTM-VCC-UHD30SHNU3 4K会议摄像机的主菜单说明
- 兄弟对决:坤通KTM-VCC-UHD30SHNU3 vs KTM-VCC-UHD25SHNU-G,怎么选?
- 坤通 KTM-VCC-UHD30SHNU3 4K会议摄像机的基本操作
- 稳重而实用:解码坤通RU4H录播服务器的工业美学
- Kuntong坤通KTM-DTC-HDMI-4K60T 使用说明之核心功能配置与维护
- Kuntong坤通 KTM-VSP-0812高清拼接处理器《产品使用说明之手机IPAD平板浏览器控制 设置》